河南水利与环境职业学院
2020年职业教育活动周实施方案
为贯彻落实《国家职业教育改革实施方案》,宣传展示职业教育助力新冠肺炎疫情防控、支持复工复产、促进就业创业等方面的成效,大力弘扬劳动光荣、技能宝贵、创造伟大的时代风尚,为做好我院职业教育改革发展成果和做法的总结推广工作,特制定本方案。
一、指导思想
以习近平新时代中国特色社会主义思想为指导,以推进职业教育改革发展为目标,大力宣传我院职业教育改革发展成果,宣传校企合作育人典型案例、优秀毕业生事迹,引导社会各界特别是行业企业积极支持职业教育,提升职业教育质量和社会影响力,营造人人皆可成才、人人尽展其才的良好环境,为招生宣传助力。
二、时间和主题
时间:2020年11月8日至11月14日。
学院主题:人人出彩,技能强国
三、活动内容
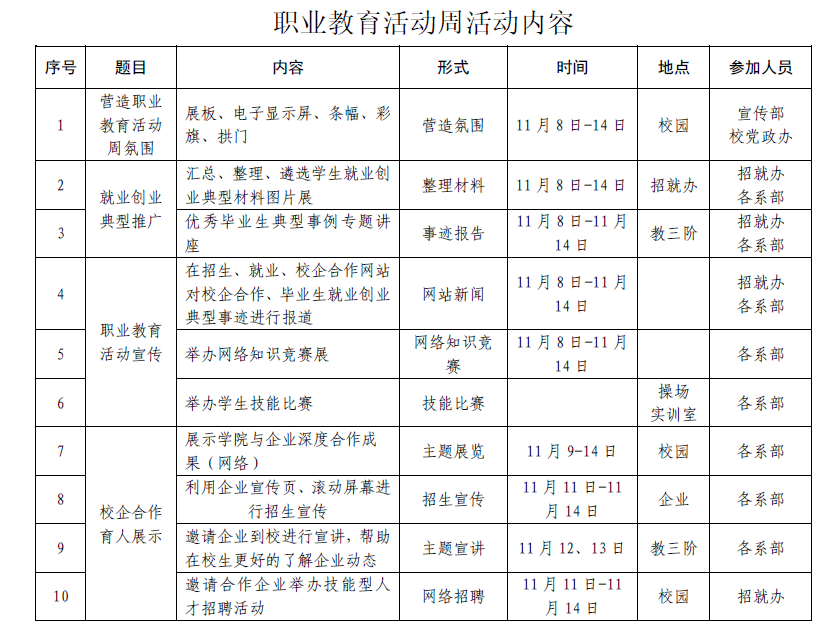
(一)全面营造职业教育活动周氛围
利用展板、电子显示屏、条幅、彩旗、拱门等形式,营造健康、向上、和谐校园氛围,宣传现代职教理念。
1.以拱门、条幅的形式,将职业教育活动周主题口号及大国工匠标语展示于校门口、校园各处营造校园氛围。
2.在校园主干道电子屏进行职业教育成果展示。滚动播放学院宣传片、校园风光、社团活动、学生微视频作品等,反映我院校园文化特色。
3.在图书馆门前电子显示屏显示职业教育活动周活动主题“人人出彩,技能强国”及宣传标语。
(二)就业创业典型推广
1.各系部报送学生就业创业典型材料,招生就业指导办公室负责汇总、整理、遴选;
2.招生就业指导办公室和系部分别负责邀请优秀毕业生返校,在全院氛围和系部做典型事例报;并与在校生进行交流互动;
3.举办优秀毕业生、创业之星典型事迹图片展。
(三)职业教育活动宣传
全方位、多维度地展示我院在不断提高人才培养质量过程中的办学成果。
1.在学院招生、就业、校企合作和招生就业指导办公室部门网站对校企合作、毕业生就业创业典型事迹进行报道;
2.配合相关部门做好校园开放日工作,邀请优质生源基地教师、联办学校师生、优秀校友代表进校体验职业教育内涵;
3.举办学生知识竞赛、技能竞赛等活动,展现学生专业技能;
4.通过网络媒体积极开展招生、就业、创业咨询活动。
(四)广泛宣传校企合作育人成效
联合合作行业企业,举行开放企业和企业家进校园活动。通过组织校企合作研讨座谈、企业家进校园、企业最新工艺展示、优秀毕业生典型事例报告等活动,大力宣传我院“走出去,请进来”、在校企合作项目推进、助力地方经济发展等方面取得的良好效果。
1.开放企业活动。邀请企业进校园,或请师生走进企业,向师生演示先进工艺流程,展示最新产品或优质服务,邀请优秀企业家进校园开展讲座,组织各系部开展各类校企合作研讨座谈。
2.优秀毕业生事迹宣讲。举办优秀毕业生典型事迹展;邀请优秀毕业生返校,在全院和系部做典型事例报告,并与在校生进行交流互动。
3.活动宣传。在学院网站及网络媒体对校企合作、毕业生典型事迹进行报道。
四、活动要求
(一)高度重视,广泛参与。认真学习,广泛发动,精心组织,力争收到实效。
(二)明确分工,责任到人。成立领导小组,指定专人负责此项工作,每天上报活动情况。


教务处
2020年11月6日